> 커뮤니티 > 정보공개
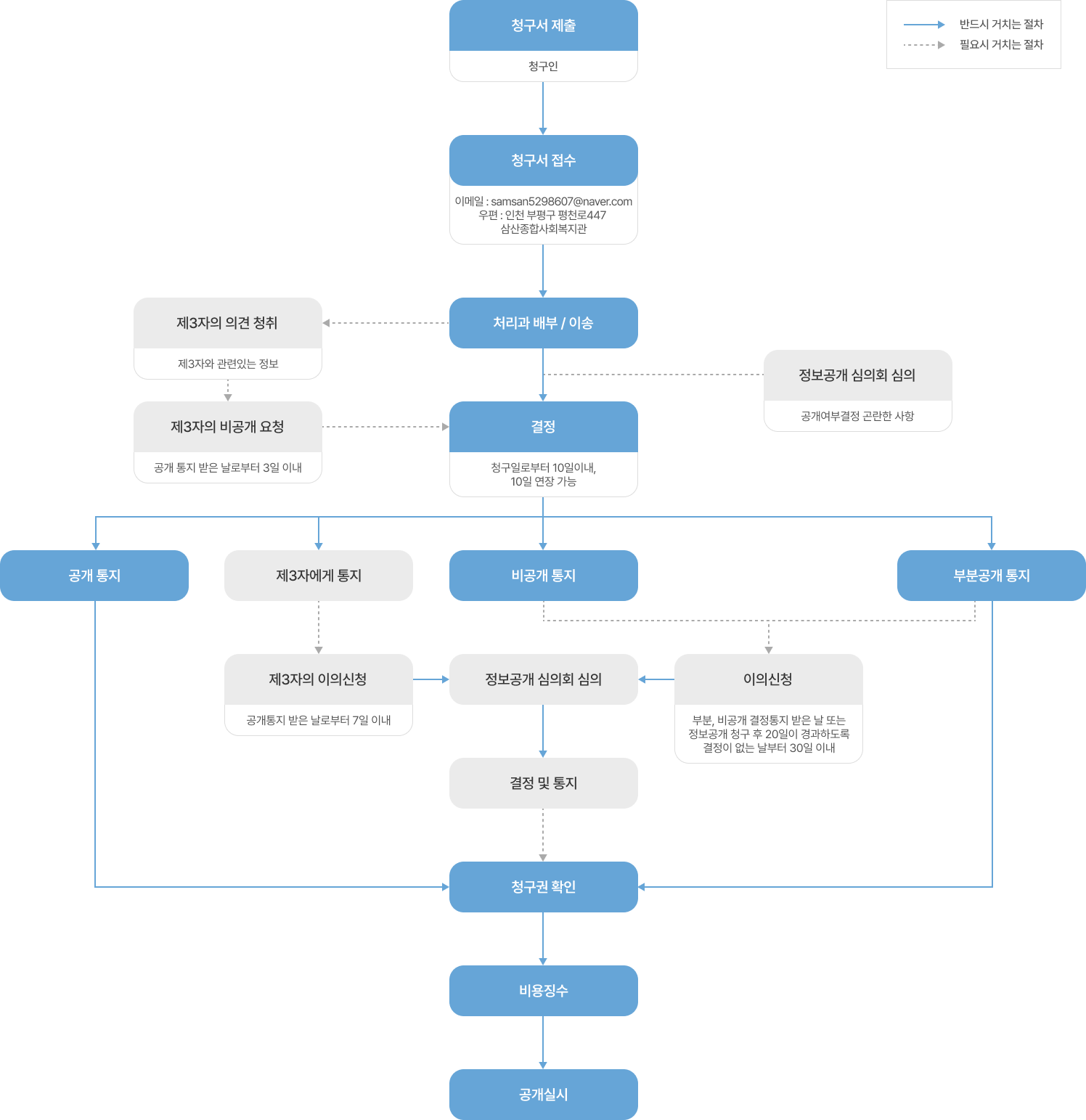
국민의 알권리를 보장함으로써 국민이 국정운영에 참여할 수 있도록 하기 위한 제도이며, 공공기관이 보유·관리하고 있는 정보를 국민의 청구에 의하여 열람, 사본, 복제 등의 형태로 청구인에게 공개하거나, 공공기관이 자발적으로 또는 법령 등의 규정에 의하여 의무적으로 보유하고 있는 정보를 배포 또는 공표 등의 형태로 제공하는 제도입니다.
공공기관의 정보공개에 관한 법률
법률전문 다운로드공공기관의 정보공개에 관한 법률 시행령
법률 시행령 다운로드공공기관의 정보공개에 관한 법률 시행규칙
법률 시행규칙 다운로드